Die Dokumentenlenkung nach ISO 9001 beinhaltet eine Matrix oder Tabelle, aus der hervorgeht, welche Dokumente durch das Qualitätsmanagementsystem (QMS) gelenkt werden. Was bedeutet die Dokumentenlenkung nach ISO 9001 für das QMS? Unter dem Abschnitt 7.5.3 Lenkung dokumentierter Information und Abschnitt 7.5.3.2 findet man in der ISO 9001:2015 die Antworten. „Gelenkte“ Dokumente bedeutet, dass:
- die Dokumente angemessen geschützt sind (Verlust, Vertraulichkeit)
- die Verfügbarkeit der Dokumente jederzeit gewährleistet ist
- die Dokumente jederzeit in einer lesbaren Form vorliegen
- die Dokumente geschützt sind vor willkürlicher Änderung (Integrität)
- die aktuelle Version der Dokumente durch eine Versionierung gewährleistet ist
- die Dokumente aufbewahrt werden, gemäß bindender Archivierungsvorschriften
Dokumentenlenkung
In der Regel sind alle Prozessbeschreibungen, Verfahrens- und Arbeitsanweisungen, Formulare, Berichte (Audit- und Managementberichte), Nachweise z.B. im Änderungsmanagement, Vertragsüberprüfungen (Herstellbarkeiten) etc. gelenkte Dokumente im Sinne der ISO 9001. Dazu gehören auch Dokumente, die aufgrund gesetzlicher Vorschriften eine Aufbewahrungsfrist obliegen. Die Auditoren beim Zertifizierungsaudit kommen immer darauf zu sprechen, wie in der Organisation die Lenkung von Dokumenten durchgeführt wird.
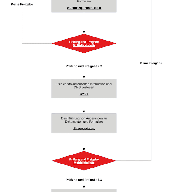
Prozess der Dokumentenlenkung
Der Prozess der Dokumentenlenkung beinhaltet folgende Prozessschritte:
- Erstellung von dokumentierter Informationen
- Prüfung und Freigabe der Dokumente und Formulare
- Freigabeprozess
- Aufnahme in die Liste der dokumentierten Information oder DMS
- Durchführung von Änderungen oder Aktualisierungen
- Freigabeprozess
- Archivierung von Dokumenten und Formularen
- Vernichtung von Dokumenten und Formulare (Archivierungsfristen beachten)
Die ISO 9001:2015 unterscheidet dabei nicht mehr zwischen Dokumenten und Aufzeichnungen. Alle dokumentierte Informationen sind als gelenkte Dokumente in einer Matrix oder Tabelle als dokumentierte Informationen zu hinterlegen.
Dazu gehören auch die Verantwortlichkeit für die dokumentierte Information sowie die Person oder Funktion, die die Freigabe für die dokumentierte Information erteilt. In vielen Fällen kann die Freigabe auch in einem multidisziplinären Team durchgeführt werden.
Lenkung von Dokumenten – nachvollziehbar
Viele Normen fordern eine nachvollziehbare Lenkung von Dokumenten. In der Praxis werden Dokumente geändert und aktualisiert ohne das die relevanten Mitarbeiter darüber informiert werden. Meist geschieht das kurz vor einem Kunden- oder Zertifizierungsaudit. Deshalb ist die Dokumentenlenkung nach ISO 9001 ein wichtiges Instrument um sich im QMS zurecht zu finden. Oftmals haben Organisationen sehr viele Dokumente die gelenkt werden müssen. Um den Aufwand zu reduzieren eignen sich dafür sogenannte Dokumentenmanagementsysteme DMS. Diese haben den Vorteil, dass die Dokumente einer vollständigen Versionierung unterliegen. Für kleinere und mittlere Unternehmen reicht schon eine SharePoint Lösung. Diese ist in der 365 Tage Microsoft Office bereits inbegriffen. Die Implementierung eines Dokumentenmanagementsystems DMS muss nicht immer mit hohen Kosten verbunden sein. Eine Dokumentenlenkung mit Q-Wiki (Model Aachen) oder mit Conflucence kann schon mal 20.000 EUR Lizenzgebühren im Jahr betragen.
Drupal Wiki
Wir arbeiten seit längeren mit der Drupal Wiki Lösung von KontextWork®. Diese bietet alles was Sie im täglichen Umgang mit Ihren Dokumenten benötigen. Vollständige Versionierung der Dokumente oder einen vollumfänglichen Freigabe Workflow. Die Zuordnung der jeweiligen Norm zu den Dokumenten ist ebenfalls gewährleistet (alle gängigen ISO Normen und Automotive Standards). Lassen Sie sich durch uns beraten. Wir unterstützen mit unserer Expertise.


